



永豐餘董事會支持推動永續發展,2018 年 11 月董事會通過「永續暨社會責任守則」、「公司治理守則」以及「誠信經營守則」三大守則,訂定永豐餘對誠信、治理、環境與社會的指導原則,俾以內外部溝通與遵循。
本公司設置專職單位「ESG辦公室」,推動集團永續發展及ESG專案執行。ESG 辦公室主要執掌 :
永豐餘自2013年起推動永續發展,2020年設立獨立專職單位「CSR辦公室」。為加深ESG議題推動,2022年更名為「ESG辦公室」,並成立第一屆永續發展委員會,提升ESG管理層級至董事會,為董事會法定以外的功能性委員會。2024下半年成立第二屆永續發展委員會,由董事長擔任主任委員,一名董事及三名獨立董事擔任委員,ESG辦公室為執行秘書。
永續發展委員會督導公司治理、環境永續、員工關係、責任供應鏈、社會參與、資訊安全及風險管理等ESG議題,由投控高階主管代表統籌運作,不定期召開工作會議,統籌事業群對應的功能部門成員執行,共同推動與公司營運相關之環境、社會或公司治理議題之風險評估及內部管理,並提出規劃行動和目標方向。請參考【重大主題與利害關係人溝通】篇章。

ESG辦公室代表永續發展委員會每季向董事會報告;永續發展委員會則每半年至少召開一次,2024年共召開三次會議,委員出席率100%。
2024年報告議題及董事督導重點如下:
ESG內化
治理單位及高階主管每年參與 ESG 教育訓練、論壇、課程等,將 ESG 內化於日常工作及營運,提升全體員工的永續意識及知識,推動永續文化。2024年本公司董事及獨立董事進修情形,及內部重要管理人員接受公司治理相關訓練情況,請詳見年報P.23、P.32。ESG辦公室亦陸續舉辦合併財報子公司碳盤查訓練、ESG資本支出說明、供應鏈ESG內部訓練等多元課程,持續深化員工在執行業務過程中的永續意識。
本公司為落實永續發展的承諾,已將ESG績效與高階經理人的薪資報酬緊密結合。協理級以上主管的年度績效目標中,至少30%與ESG相關指標掛鉤,以鼓勵高階經理人積極推動公司在環境保護、社會責任及公司治理方面的績效提升。為確保績效評估的客觀性與透明度,我們採用科學且客觀的績效指標,並與公司整體的永續發展策略高度一致。永續發展委員會負責監督績效評估過程,確保其公正性與專業性。此外,我們亦定期舉辦ESG相關教育訓練,提升高階經理人對ESG議題的認知與專業能力,並提供他們所需的資源與支持。為激勵高階經理人重視長期綜合績效表現,達到企業之永續經營,將總經理、高階經理人之變動薪酬與ESG績效指標掛鉤,將直接影響其年終獎金、員工酬勞及晉升機會,激勵他們將ESG目標納入日常決策中,以實現永續發展的長期目標,創造共享價值。
| 對象 | 績效指標 | 執行方式(權重) |
| 總經理 | 永續及內控指標30% | 致力實踐永續承諾,重視誠信經營、法令遵循及風險控管,並實踐ESG各項重點工作(含公司治理與風險管理之具體作為指標佔比至少10%) |
| 高階經理人 | 永續及內控指標30%【視主管職務設定不同之權重組合】 |
|
永豐餘依重大性原則,規劃每三年重新鑑別重大主題,呈報永續發展委員會核准後,做為永豐餘年度專案以及利害關係人溝通促進的重要參考,並擬定主要管理方針與執行計畫,以回應利害關係人的需求與期待。每年仍定期檢視永豐餘營運是否對環境、社會與治理產生新的衝擊。2024年並無申訴案件發生。

29項重大主題中,15項主題被鑑別出可帶來正面效益,14項主題可能帶來負面衝擊。整體而言,正面主題主要落在「衝擊程度中大,且發生機率中高」的象限範圍內;負面主題主要落在「衝擊程度大,但發生機率中低」的象限範圍內。
針對正面主題,綜合考量其衝擊程度及發生機率,以兩軸分數相乘所得之重大性評分進行排序。針對負面主題,優先考量其後果深遠且難以補救的特性,故以衝擊程度將負面主題進行排序。2024年共鑑別出16項重大主題,如矩陣圖所示。


應對氣候變遷及評估其所產生的風險與機會,是全球政府和企業的重要課題。環境風險、低碳替代、能源轉型和資源效率,對於製造業至為關鍵。自2021年起,永豐餘使用氣候相關財務資訊揭露(TCFD)的核心要素,做為鑑別分析的資訊架構,全面鑑別潛在的氣候風險,積極地進行調適與減緩行動,保障永豐餘的人員資產及營運永續。
董事會下設有「永續發展委員會」功能性委員會,由董事長擔任主任委員,一名董事及三名獨立董事擔任委員。委員會督導七大功能任務,各功能皆由投控高階主管代表統籌運作,其中環境永續組主導氣候風險與機會評估及策略,而風險管理組則與環境永續組即時橫向溝通,以確實掌握集團氣候風險議題及管理。由董事長帶領各功能高階管理層,不定期召開工作會議,統籌事業群對應的功能部門成員執行,共同推動與營運及氣候相關之風險評估和內部管理。委員會執秘ESG辦公室每年定期向委員會及董事會呈報,接受董事督導與建議。
在永續發展委員會組織架構下,環境永續組由營運長領導,定期審視經營團隊鑑別之氣候風險與機會、因應策略,與目標推動專案的執行成果,並與專責集團風險管理之風險管理組保持密切橫向溝通,將重大氣候風險與機會納入公司整體風險管理制度。2024年在風險管理組及管理層督導下,各風險權責單位盤點出66項風險,並針對衝擊程度及發生可能性討論風險等級,篩選出6項關鍵風險項目提報永續發展委員會,委員從中選出前兩大風險,第一大風險即為氣候轉型風險:節能減碳須符合法規期望。

永豐餘「永續暨社會責任守則」於2018年經董事會通過,亦明訂從事營運活動與執行業務,應充分考量對環境之影響,並依營運狀況與溫室氣體盤查結果,制定並推動本公司節能減碳及溫室氣體減量策略,降低營運活動對氣候變遷之衝擊。
永豐餘將氣候變遷議題融入營運策略,鑑別與永豐餘相關之短、中、長期氣候風險與機會議題,以掌握氣候變遷對財務的衝擊,規劃因應策略。財務影響、成本或收入預估等相關機制,規劃依金管會時程於2027年前導入,接軌IFRS S2揭露要求。
我們參考國際氣候事件與產業趨勢、國內外法規政策或指引、權威機構研究、國內外同業標竿企業報告等,鑑別與紙業相關議題。接著,透過跨事業群討論及工作坊,依循TCFD重大性評估方法,針對風險/機會的衝擊程度及衝擊可能性進行排序,鑑別出公司營運上與氣候相關之重大風險與機會,詳如風險機會矩陣所示,分布於矩陣右上角之議題屬於高風險/機會項目。
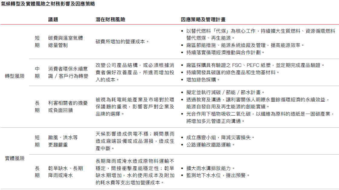
依集團風險管理流程,每年定期檢討風險鑑別。2024年鑑別結果維持前一年度的議題清單,共計三項轉型風險、兩項實體風險,及五項機會。我們依循聯合國永續發展目標永續消費及責任生產模式的指引,訂定循環永續是為永豐餘重要的永續策略,以農林業副產品為原料,不斷循環再生,生產可再生的紙及材料產品,促進綠色經濟,同時發展再生能源、水資源管理、碳管理等作為氣候因應行動。據此,我們評估此十大風險與機會可能造成之短、中、長期財務影響,並發展因應策略與管理計畫,如下頁表列。



在永續發展委員會組織架構下,環境永續組定期鑑別氣候相關風險與機會,並與風險管理組保持密切橫向溝通,將重大氣候風險與機會納入公司整體風險管理制度。永續發展委員會執秘ESG辦公室每年定期向委員會及董事會報告,2024年風險管理組亦向委員會說明六項關鍵風險及因應對策,由委員表決選出前兩大風險項目。2025年下旬之委員會工作會議擬追蹤風險管控成效,並提交向委員會及董事會報告。
永豐餘持續從溫室氣體、能源、水和廢棄物等管理層面,制定氣候相關指標以監督管理環境績效,朝永豐餘訂定的淨零目標邁進。目前尚未使用碳抵換或再生能源憑證以達成相關目標。

本公司業已訂定「風險管理政策與程序」,由永續發展委員會依循該程序負責督導風險管理事宜,永續發展委員會下設風險管理組,負責推動風險鑑別,包括風險管理、財務、營運、資訊安全、法令遵循等控制措施。
本公司亦定期向董事會報告,已於2023年11 月13日向董事會報告風險管理組織架構、風險管理程序,最近一次運作報告日為2025 年8 月13日。我們將持續提出、執行與修正風險管理對策,並追蹤管理狀態。風險管理政策與程序運作情形詳2024 年報P.66。
本公司依循全面風險管理架構,建立三道防線,以確保企業營運穩健並提升風險應變能力。
1. 第一道防線由各營運管理單位負責,負擔風險辨識、分析、評估與應對的核心職責,並於必要時建置危機管理機制,以確保業務穩定運作。
2. 第二道防線由永續委員會之風險管理組負責,專責監督風險管理機制的執行, 制定風險管理政策,並提供策略性指引,以強化企業整體風險控管能力。
3. 第三道防線由稽核室擔任獨立監督角色,負責對本公司及各子公司之風險管理執行情況進行審查,確保管理機制符合規範並持續精進,以提升企業治理效能。
透過完善的三道防線機制,本公司致力於建立健全的風險管理文化,以確保企業永續發展並維護利害關係人權益。

永豐餘每年針對母公司及各子公司在從事關鍵營運活動時,進行可能面臨的 風險評估,項目涵蓋策略風險、財務風險、營運風險、市場風險、及法遵風 險等,2025年辨識出56 項指標。透過此機制,鑑別可能對公司營運造成衝擊之風險議題。 在風險鑑別後,由各風險議題所屬的主管單位進行初步篩選,挑選出對公司 影響程度較高的議題,再提交永續發展委員會進行票選,最終選出年度重點 管控的兩項核心風險議題(將於2025年永續報告書進行揭露)。


針對本公司管理與營運相關之財務風險,進行敏感度分析,包含市場( 匯率、利率、其他價格) 風險、信用風險、流動性風險等,同時,評估公司因勞基法 退休金制度所暴露之風險,包含投資、利率、薪資等風險。分析內容及結果請參考公開資訊觀測站財務報告書-1907 永豐餘113 年度第四季合併財報及個 體財報。

本公司資安風險策略主軸聚焦於科技運用與資安治理,資訊安全風險管理係透過資訊專業管理及技術服務平台,以確保本公司及各集團公司的專業權責分工、技術支援到位、控管機制明晰。
為符合政府相關法令之要求及同步強化本公司資安治理,2022年11月成立資通安全專責管理單位,設立資安長 1 位,帶領組織下配置適當之人力、物力與財力資源等,並指派資安專責主管 1 位及資安專責人員 2 位,負責推動、監督及審查資通安全管理事項;本單位亦已取得 CompTIA Security+ 國際資訊安全證照。本單位由董事長督導,每年至少一次檢討資安政策及目標,並執行內部資安健檢及稽核,同時提出具體執行管理方案並定期向董事會報告,評估與篩選可能之風險,做出相應規劃。2025 年度共計召開 12 場次資安工作會議,確保管理目標之落實。
遵循公司管理辦法之資訊作業循環程序要求,資安管理單位每年執行重要系統之緊急災難應變演練,確保復原計畫可正常運作,提升資安緊急應變功能與復原能力。2025 年 4 月、7 月及 9 月執行資安災害演練作業共計 3 次,針對演練結果發現的缺失或建議事項,立即提出改善,同時每年接受內外部第三方稽核單位進行查核檢視與確認。 在風險控管與意識提升方面,2025 年並無發生重大資訊安全事件,導致損害公司商譽、傷害客戶關係或影響公司營收。此外,為強化全員資安意識,本單位於 2025 年度舉辦資安通識課程,參與受訓員工共計 1,888 人次。
透過人與機器、軟體與硬體之交互配合與制衡,建構資安管理網絡,透過這些網絡落實執行各項既定政策:


本公司個人資料保護管理政策是內部控制制度的一環,自2014年12月19日根據個人資料保護法規定制定並通過《個人資料管理辦法》,以確保個人資料蒐集與處理之合規性與安全性。 子公司亦適用前開辦法,如子公司之性質特殊或需求不同,則另行制訂個人資料管理辦法。
本公司之法務部為個人資料保護辦法、政策之解釋、督導及執行協助單位,負責解釋、督導及協助各單位進行個人資料保護相關作業及管理。
本公司秉持對個人資料保護的高度重視,定期(每2年)盤點各單位所蒐集與管理之個人資料(並由稽核室查核),包括但不限於求職者、供應商及商務往來對象等相關資料(本公司無直接客戶)。自個人資料保護辦法施行以來,尚未發生任何違反《個人資料保護法》之情事,顯示本公司在制度落實與內部控管方面極具成效。 公司亦將個人資料保護納入新進人員教育訓練之必修課程,強化全員資安意識與法遵觀念。 2025年度新進人員個資保護課程累計訓練時數為: 20/人時。